Skip to main content
Industrial Research And Consultancy Centre
Patent
A Method to Assess Decomposition of Municipal Solid Waste (MSW)
Abstract

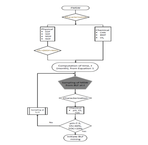
This invention shows a method to determine the optimum time for mining of bioreactor landfills (BLFs). This method involves characterizing fresh municipal solid waste (FMSW) for its physical and chemical properties, including composition (easily biodegradable, moderately biodegradable, slowly biodegradable, and non-biodegradable fractions), moisture content, volatile solids (VS), biomethanation potential (BMP), and elemental content (CHN). By periodically sampling MSW from BLFs and determining its volatile solid content at different times, the method employs first-order decay calculations to establish the ideal time for landfill mining. Additionally, it maps pH, electrical conductivity, and total organic carbon with time against corresponding values of FMSW.

Figure (1) A flowchart showing the process.

Problem Statement

The uncontrolled generation of municipal solid waste (MSW) due to enhanced living standards, increased per capita income, population growth, and lack of enforcement of regulations poses significant environmental and health hazards. Most MSW in developing countries is disposed of in non-engineered landfills (NELFs), leading to anaerobic decomposition that generates leachate and gases, such as methane and carbon dioxide, which contribute to global warming and environmental pollution. There is a pressing need for a method to efficiently assess the decomposition of MSW and determine the optimum time for landfill mining to mitigate these adverse effects.

Uniqueness of the Solution
  • Precise Characterization of FMSW: The system enables detailed analysis of Fresh Municipal Solid Waste (FMSW) to support a comprehensive understanding of its decomposition behavior. 
  • First-Order Decay Model Utilization: It applies a first-order decay model to accurately predict the optimal time for landfill mining, improving planning and resource recovery. 
  • Continuous Monitoring of Key Parameters: Parameters such as pH, Volatile Solids (VS), and Total Organic Carbon (TOC) are continuously monitored to track the progress of decomposition effectively. 
  • Enhanced Methane Production: Optimized landfill management practices, informed by accurate data, lead to improved methane generation for energy recovery. 
  • Reduced Environmental Impact: By identifying the most effective periods for landfill mining, the system minimizes environmental risks and promotes sustainable waste management.
Prototype Details

This is a theoretical framework/guideline. Not applicable.

Current Status of Technology

The patented methodology can be implemented for engineered landfills operating on a field scale. The technology can also be used to understand the readiness of landfills and dumpsites for mining. Technology is ready for field application.

Technology readiness level

8

Societal Impact

This approach reduces environmental pollution and greenhouse gas emissions from landfills, contributing to a cleaner and more sustainable environment. It enhances public health by mitigating the risk of leachate contamination in groundwater, a major concern in urban waste management. By supporting sustainable practices, it promotes cleaner urban environments and improved quality of life. Additionally, it provides data-driven insights that empower policymakers to enforce more effective and informed waste management regulations.

Applications or Domain
  • Municipal Solid Waste Management. 
  • Bioreactor Landfill Operations. 
  • Environmental Monitoring and Assessment. 
  • Sustainable Urban Development. 
  • Waste-to-Energy Projects.

Geography of IP

Type of IP

Application Number

202021028359

Filing Date
Grant Number

446101

Grant Date
Assignee(s)
Indian Institute of Technology Bombay
**This IP is owned by IIT Bombay**